M29F080D Datasheet

  • M29F080D

  • 8 MBIT (1MB X8, UNIFORM BLOCK) 5V SUPPLY FLASH MEMORY

  • 252.06KB

  • STMicroelectronics   STMicroelectronics

扫码查看芯片数据手册

上传产品规格书

PDF预览

M29F080D
8 Mbit (1Mb x8, Uniform Block)
5V Supply Flash Memory
PRELIMINARY DATA
FEATURES SUMMARY
s
SUPPLY VOLTAGE
鈥?V
CC
= 5V 卤10% for PROGRAM, ERASE and
READ OPERATIONS
s
s
Figure 1. Packages
ACCESS TIME: 55, 70, 90ns
PROGRAMMING TIME
鈥?10碌s per Byte typical
16 UNIFORM 64Kbyte MEMORY BLOCKS
PROGRAM/ERASE CONTROLLER
鈥?Embedded Byte Program algorithms
TSOP40 (N)
10 x 20mm
s
s
s
ERASE SUSPEND and RESUME MODES
鈥?Read and Program another Block during
Erase Suspend
s
UNLOCK BYPASS PROGRAM COMMAND
鈥?Faster Production/Batch Programming
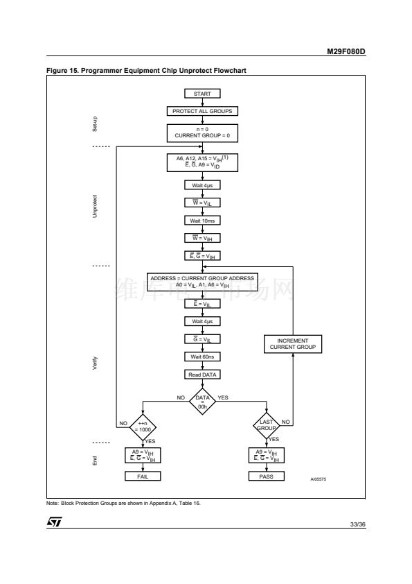
TEMPORARY BLOCK UNPROTECTION
MODE
COMMON FLASH INTERFACE
鈥?64 bit Security Code
LOW POWER CONSUMPTION
鈥?Standby and Automatic Standby
100,000 PROGRAM/ERASE CYCLES per
BLOCK
ELECTRONIC SIGNATURE
鈥?Manufacturer Code: 20h
鈥?Device Code: F1h
SO44 (M)
s
s
s
s
s
April 2002
This is preliminary information on a new product now in development or undergoing evaluation. Details are subject to change without notice.
1/36

M29F080D PDF文件相关型号

M29F080D55M1T,M29F080D55M6T,M29F080D55N1T,M29F080D55N6T,M29F080D70M1T,M29F080D70M6T,M29F080D70N,M29F080D70N1T,M29F080D70N6T,M29F080D90M1T,M29F080D90M6T,M29F080D90N1T,M29F080D90N6T

M29F080D相关型号PDF文件下载

您可能感兴趣的PDF文件资料

热门IC型号推荐

扫码下载APP,
一键连接广大的电子世界。

在线人工客服

买家服务:
卖家服务:
技术客服:

0571-85317607

网站技术支持

13606545031

客服在线时间周一至周五
9:00-17:30

关注官方微信号,
第一时间获取资讯。

建议反馈
返回顶部

建议反馈

联系人:

联系方式:

按住滑块,拖拽到最右边
>>
感谢您向阿库提出的宝贵意见,您的参与是维库提升服务的动力!意见一经采纳,将有感恩红包奉上哦!